本文中WinWin7小编给大家分享介绍的GB50207 2012屋面工程质量验收规范是一款PDF电子版的规范说明书,本规范详细规定了验收的标准,所有人员必须遵守。该规范为pdf版,下载后的得到的压缩包解压后在使用PDF阅读器进行查看即可!
gb50207 2012截图


简介
1总则2术语
3基本规定
4基层与保护工程
4.1一般规定
4.2找坡层和找平层
4.3隔汽层
4.4隔离层
4.5保护层
5保温与隔热工程
5.1一般规定
5.2板状材料保温层
5.3纤维材料保温层
5.4喷涂硬泡聚氯酯保温层
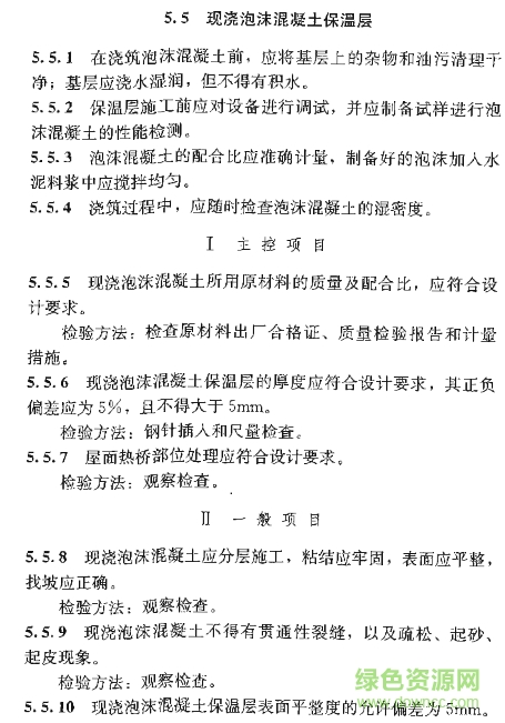
5.5现浇泡沫混凝土保温层
5.6种植隔热层
5.7架空隔热层
5.8蓄水隔热层
6防水与密封工程
6.1一般规定
6.2卷材防水层
6.3涂膜防水层
6.4复合防水层
6.5接缝密封防水
7瓦面与板面工程
7.1一般规定
7.2烧结瓦和混凝土瓦铺装
7.3沥青瓦铺装
7.4金属板铺装
7.5玻璃采光顶铺装
8细部构造工程
8.1一般规定
8.2檐口
8.3檐沟和天沟
8.4女儿墙和山墙
8.5水落口
8.6变形缝
8.7伸出屋面管道
8.8屋面出入口
8.9反粱过水孔
8.10设施基座
8.11屋脊
8.12屋顶窗
9屋面工程验收
以上便是WinWin7小编给大家分享介绍的GB50207 2012屋面工程质量验收规范。


360解压缩软件2023
看图王2345下载|2345看图王电脑版 v10.9官方免费版
WPS Office 2019免费办公软件
QQ浏览器2023 v11.5绿色版精简版(去广告纯净版)
下载酷我音乐盒2023
酷狗音乐播放器|酷狗音乐下载安装 V2023官方版
360驱动大师离线版|360驱动大师网卡版官方下载 v2023
【360极速浏览器】 360浏览器极速版(360急速浏览器) V2023正式版
【360浏览器】360安全浏览器下载 官方免费版2023 v14.1.1012.0
【优酷下载】优酷播放器_优酷客户端 2019官方最新版
腾讯视频播放器2023官方版
【下载爱奇艺播放器】爱奇艺视频播放器电脑版 2022官方版
2345加速浏览器(安全版) V10.27.0官方最新版
【QQ电脑管家】腾讯电脑管家官方最新版 2024
360安全卫士下载【360卫士官方最新版】2023_v14.0